日志模块架构

目录
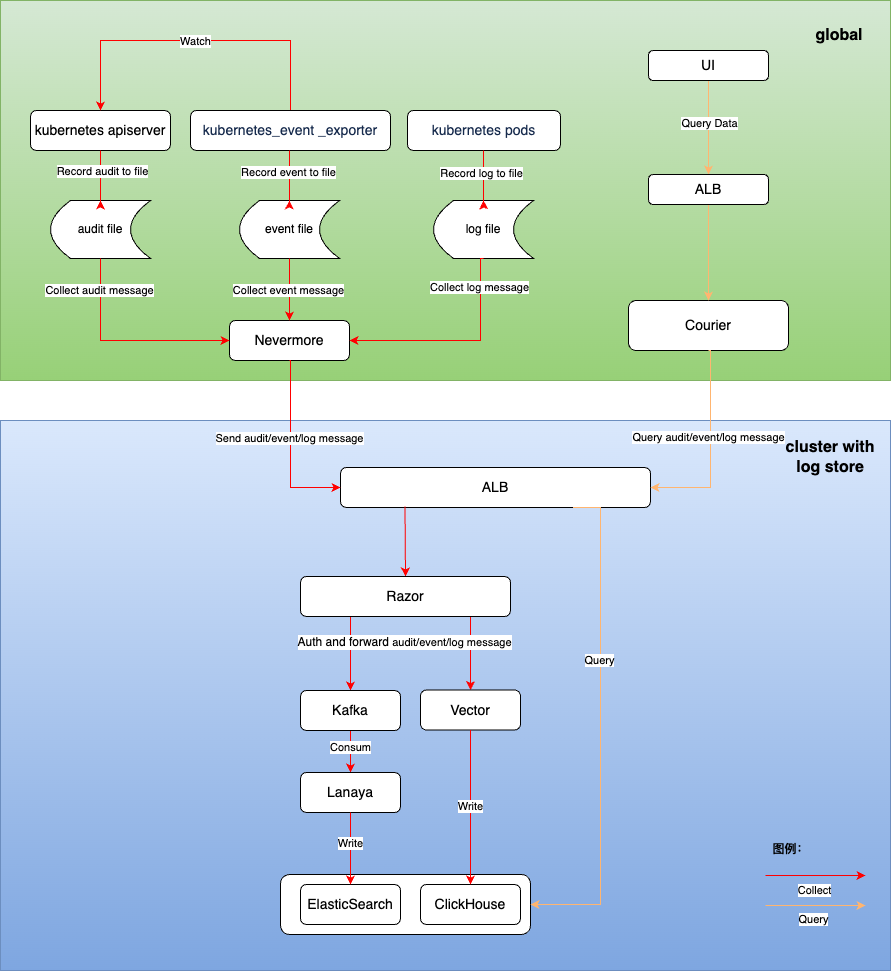
整体架构说明
日志系统由以下核心功能模块组成:
-
日志采集
- 基于开源组件 filebeat 提供
- 日志采集:支持采集标准输出日志、文件日志、Kubernetes 事件和审计
-
日志存储
- 基于开源组件 Clickhouse 和 ElasticSearch 提供了两种不同的日志存储解决方案。
- 日志存储:支持长期存储日志文件。
- 日志存储时间管理:支持在项目级别管理日志存储时长。
-
日志可视化
日志采集
组件安装方式
nevermore 以 daemonset 形式安装在各个集群的 cpaas-system 命名空间下,该组件由4个容器组成:
| 名称 | 功能 |
|---|
| audit | 采集审计数据 |
| event | 采集事件数据 |
| log | 采集日志数据(包括标准输出和文件日志) |
| node-problem-detector | 采集节点上的异常信息 |
数据采集流程
nevermore 采集审计、事件和日志信息后,会将数据发送到日志存储集群,经过 Razor 鉴权后,最终存放到 ElasticSearch 或 ClickHouse 中。
日志消费及存储
Razor
Razor 负责鉴权及接收和转发日志消息。
- 在 Razor 接收到来自各个工作负载集群的 nevermore 发送的请求后,首先使用请求中的 Token 进行认证。如果认证失败,则拒绝请求。
- 如果安装的日志存储组件是 ElasticSearch,它会将相应的日志写入 Kafka 集群。
- 如果安装的日志存储组件是 Clickhouse,它会将相应的日志传递给 Vector,最终写入 Clickhouse。
Lanaya
Lanaya 负责在 ElasticSearch 日志存储链路中消费和转发日志数据。
- Lanaya 订阅 Kafka 中的主题,在收到订阅消息后,会先对消息进行解压缩。
- 解压缩后,会对消息进行预处理,添加必要字段、转换字段及拆分数据。
- 最终,它会根据消息的时间和类型将消息存储到 ElasticSearch 相应的索引中。
Vector
Vector 负责在 Clickhouse 日志存储链路中处理和转发日志数据,最终将日志存储到 Clickhouse 对应的表中。
日志可视化
-
用户可以从产品 UI 界面查询审计、事件和日志的查询 URL 进行展示:
- 日志查询 /platform/logging.alauda.io/v1
- 事件查询 /platform/events.alauda.io/v1
- 审计查询 /platform/audits.alauda.io/v1
-
请求会由高级 API 组件 Courier 处理,Courier 会从日志存储集群 ElasticSearch 或 Clickhouse 查询日志数据并返回到页面。