Log Module Architecture

Overall Architecture Description

The logging system consists of the following core functional modules:

  1. Log Collection

    • Provided based on the open-source component filebeat
    • Log collection: Supports the collection of standard output logs, file logs, Kubernetes events, and audits.
  2. Log Storage

    • Two different log storage solutions are provided based on the open-source components Clickhouse and ElasticSearch.
    • Log Storage: Supports long-term storage of log files.
    • Log Storage Time Management: Supports management of log storage duration at the project level.
  3. Log Visualization

    • Provides convenient and reliable log querying, log exporting, and log analysis capabilities.

Log Collection

Component Installation Method

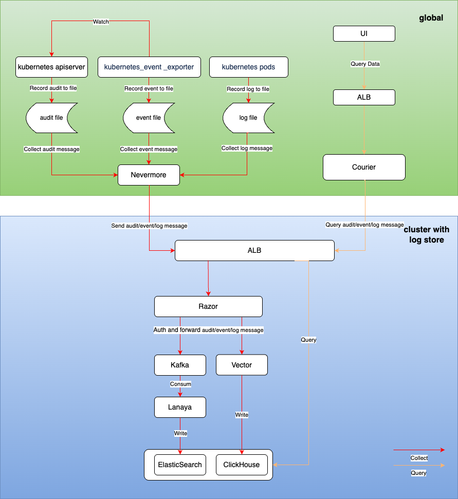
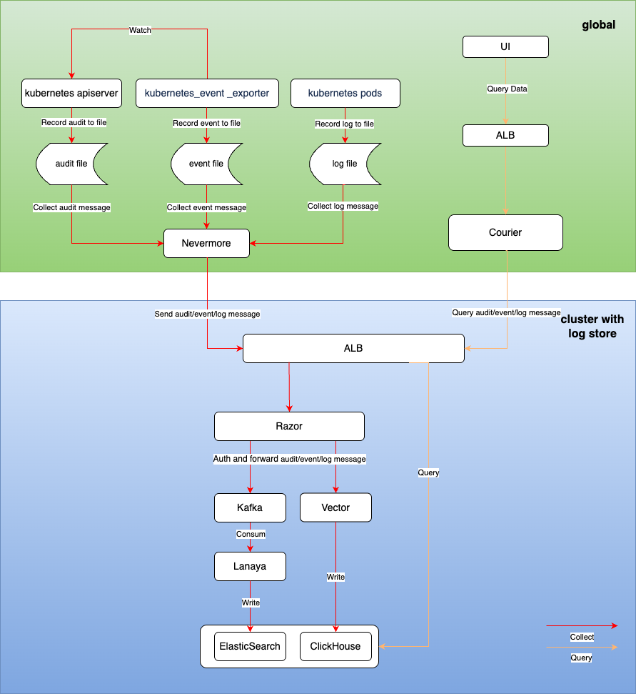
nevermore is installed as a daemonset in the cpaas-system namespace of each cluster. This component consists of 4 containers:

NameFunction
auditCollects audit data
eventCollects event data
logCollects log data (including standard output and file logs)
node-problem-detectorCollects abnormal information on nodes

Data Collection Process

After nevermore collects audit/event/log information, it sends the data to the log storage cluster, undergoing authentication by Razor before being ultimately stored in ElasticSearch or ClickHouse.

Log Consumption and Storage

Razor

Razor is responsible for authentication and receiving and forwarding log messages.

  • After Razor receives requests sent by nevermore from various workload clusters, it first authenticates using the Token in the request. If authentication fails, the request is denied.
  • If the installed log storage component is ElasticSearch, it writes the corresponding logs into the Kafka cluster.
  • If the installed log storage component is Clickhouse, it passes the corresponding logs to Vector, which are ultimately written into Clickhouse.

Lanaya

Lanaya is responsible for consuming and forwarding log data in the ElasticSearch log storage link.

  • Lanaya subscribes to topics in Kafka. After receiving the messages from the subscription, it decompresses the messages.
  • After decompression, it preprocesses the messages by adding necessary fields, transforming fields, and splitting data.
  • Finally, it stores the messages in the corresponding index of ElasticSearch based on the message's time and type.

Vector

Vector is responsible for processing and forwarding log data in the Clickhouse log storage link, ultimately storing the logs in the corresponding table in Clickhouse.

Log Visualization

  1. Users can query the audit/event/log query URLs from the product UI interface for display:
  • Log Query /platform/logging.alauda.io/v1
  • Event Query /platform/events.alauda.io/v1
  • Audit Query /platform/audits.alauda.io/v1
  1. The requests are processed by the advanced API component Courier, which queries the log data from the log storage clusters ElasticSearch or Clickhouse and returns it to the page.